卡友们注意了!11月1日起大批货车新规实施,将带来什么影响?(建议收藏)

10月份,商用车市场密切关注的“蓝牌新规”未能最终颁布,那么,颁布日期就很可能会放在11月!
除了蓝牌新规,在2021年的最后2个月,商用车行业还有哪些影响市场的新规、新政即将实施呢?
我们一起来看看吧。
全国政策
 
国务院发布碳达峰行动方案 纯电/氢能/燃气重卡热度增加
10月26日,国务院发布了《关于印发2030年前碳达峰行动方案的通知》(以下简称《方案》)。《方案》明确,要积极扩大电力、氢能、天然气、先进生物液体燃料等新能源、清洁能源在交通运输领域应用;推动运输工具装备低碳转型,构建绿色高效交通运输体系,加快绿色交通基础设施建设。
图片
《方案》中表示,将大力推广新能源汽车,逐步降低传统燃油汽车在新车产销和汽车保有量中的占比,推动城市公共服务车辆电动化替代,推广电力、氢燃料、液化天然气动力重型货运车辆。到2030年,当年新增新能源、清洁能源动力的交通工具比例达到40%左右,营运交通工具单位换算周转量碳排放强度比2020年下降9.5%左右,国家铁路单位换算周转量综合能耗比2020年下降10%陆路交通运输石油消费力争2030年前达到峰值。
工信部启动新能源汽车换电模式应用试点 推广换电车辆超10万辆
10月28日,工业和信息化部办公厅印发《关于启动新能源汽车换电模式应用试点工作的通知》,决定启动新能源汽车换电模式应用试点工作。纳入此次试点范围的城市共有11个,其中综合应用类城市8个(北京、南京、武汉、三亚、重庆、长春、合肥、济南),重卡特色类城市有3个(宜宾、唐山、包头)。
图片
《通知》显示,本次申报城市类别包括覆盖乘用车、商用车等多领域的综合应用类城市,以及聚焦重型商用车领域的重卡特色类城市。本次试点总体推广目标为推广换电车辆10+万辆、换电站1000+座,其中包括突破换电产品关键技术,打通基础设施审批流程,建立换电汽车监管平台,健全换电技术标准体系,形成换电模式产业生态,构建换电政策支持体系。在节能减排方面,力争达到节省燃油70+万吨/年、碳减排200+万吨/年。
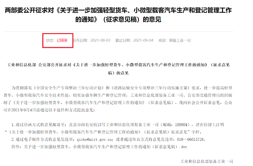
工信部、公安部正加紧研究编制“蓝牌新规”
8月3日,工业和信息化部联合公安部公开征求《关于进一步加强轻型货车、小微型载客汽车生产和登记管理工作的通知》(征求意见稿)的意见。据悉,该《征求意见稿》的公示时间已于9月4日结束,此前多方据此推测新法规或于10月份正式颁布。
图片
“蓝牌新规”对商用车行业以及卡友生计影响巨大,不少卡友到工信部网站部长信箱留言,问及轻卡新规大概何时落地?以及提出包括“提升蓝牌轻卡的车货总质量(让百万卡友留有一点生存空间)”的建议。对此,工信部在10月18日作出答复,表示为进一步加强车辆生产和登记管理,工信部会同公安部正在研究编制《关于进一步加强轻型货车、小微型载客汽车生产和登记管理工作的通知》。据此,“蓝牌新规”距正式颁布已经不远了。
图片
11月1日开始实施《电动汽车换电安全要求》
5月10日,从工信部网站获悉,GB/T 40032-2021《电动汽车换电安全要求》推荐性国家标准的细节进一步公布,标准在2021年4月30日发布,将于2021年11月1日起开始实施,另外该国家标准要求为推荐性标准,而不是强制性标准。标准规定了可换电电动汽车所特有的安全要求、试验方法和检验规则。
图片
汽车行业9项行业新标准发布 明年2月实施
10月8日,工业和信息化部科技司发布2021年第21号公告,批准《微型货车防雨密封性试验方法》等250项行业标准,其中汽车行业标准9项、化工行业标准39项、石化行业标准6项、轻工行业标准20项、纺织行业标准62项、包装行业标准3项、电子行业标准8项、通信行业标准21项。
本次公告共有9项汽车行业标准公布,包括《微型货车防雨密封性试验方法》、《汽车紧固连接螺栓轴力测试  超声波压电陶瓷片法》、《汽车微电机用换向器》、《汽车用USB功率电源适配器》、《汽车用蜂鸣器》、《汽车材料中六价铬的检测方法》、《车用动力电池回收利用、单体拆解技术规范》等,根据公告,这批汽车行业相关的行业标准全部将从2022年2月1日起实施。
图片
图片
两部门加强“司机之家”服务质量跟踪监测
10月19日,交通运输部网站发布《交通运输部办公厅 中华全国总工会办公厅关于深入推进“司机之家”建设提升运营服务质量的通知》,要求各级交通运输主管部门、工会组织因地制宜开展“司机之家”建设运营,推出让货车司机愿意用、用得起的餐饮、停车、休息、洗浴、洗衣等服务,加强对已投入运营“司机之家”服务质量的跟踪监测,切实改善广大货车司机停车休息环境和条件。
图片
《通知》要求,各地交通运输主管部门、工会组织要指导“司机之家”建设运营单位按照《“司机之家”建设运营服务规范》要求,结合货车司机消费水平和特点,开展建设运营;充分利用“司机之家”小程序以及报刊、互联网、移动新媒体等渠道,广泛普及“司机之家”服务功能,引导组织建设运营单位及时在“司机之家”小程序上动态更新相关服务信息。
《通知》提出,各省级交通运输主管部门、总工会要充分利用线上“司机之家”小程序评价投诉数据,督促指导“司机之家”运营单位改进提升服务;组织开展“司机之家”全面自查,对已关门歇业等的“司机之家”,及时进行清理;对功能不实用、定位不准确、服务口碑差、投诉举报多的“司机之家”,督促限期整改。
《通知》要求,各省级交通运输主管部门、总工会组织行业专家对今年“司机之家”建设项目进行现场考评验收,深入调研了解货车司机群体停车休息需求,结合货车司机集散特点,依托既有的公路网络、加油站、物流通道和相关枢纽布局,加强统筹规划,研究提出“十四五”期“司机之家”的数量规模、布局选址等。
据悉,中华全国总工会拟为2019年验收合格的“司机之家”发放一次性专项补助,每家5万元,用于购置服务设施设备、公益物品及工会活动费用开支。
新增太原等110城,公安部全面推行电子驾驶证
截至10月底,驾驶证电子化便利措施已覆盖138个城市,3200余万名驾驶人成功申领了电子驾驶证。9月1日,驾驶证电子化便利措施在北京、上海等28个城市第一批推广实施,10月20日新增太原、沈阳等110个城市第二批推广实施。
图片
据了解,驾驶证电子化第二批推广应用城市多、覆盖面广、申请高峰压力大,为保证电子驾驶证及时受理、及时生成、及时发放,公安部交通管理局细化组织部署,制订工作方案和技术方案,指导各地公安交管部门落实人员、设备、系统等各项保障,自10月20日至26日分3批次错峰上线电子驾驶证申领功能,确保驾驶证电子化顺利推广应用。下一步,公安部交通管理局将加快推进驾驶证电子化全国推广应用,争取今年年底前全面推行,进一步扩大改革成效,不断提升交管服务便利化水平。
地方政策
 
北京:外地车全市域限行,进京证分类11月1日实施
7月27日,北京市交通委员会,北京市生态环境局,北京市公安局公安交通管理局联合发布《关于对外省区市机动车采取交通管理措施的通告》。
图片
公告称,外省、区、市号牌机动车进入本市行政区内道路行驶的,应当办理进京通行证。进入六环路(不含)以内道路和通州区全域范围道路(不含高速公路主路)的,办理“进京通行证(六环内)”,每次有效期最长7天,载客汽车每年每车最多办理12次,其它车辆不限制办理次数。不进入上述区域的,办理“进京通行证(六环外)”,每次有效期7天,不限制办理次数。
黄标车、未达国Ⅳ标准的柴油载货汽车、在本市有不符合相关排放标准记录且未复检合格的车辆、在本市有交通违法未处理的车辆等将不予办理进京通行证。
青岛:五型、六型货车通行青岛疏港2号高速免费三年
青岛西海岸新区在促进物流业降本增效、优化营商环境方面,再度推出新举措!自10月29日零时起,行驶在疏港2号高速黄岛立交至隐珠收费站段使用ETC的五型、六型货车(简称“货五”“货六”),将不分时段、不计车次免收车辆通行费。这项差异化收费政策是进一步优化西海岸新区道路资源配置、缓解疏港交通压力、促进物流业降本增效、优化营商环境的又一项重要举措。
据悉,享受免费政策的车型为安装并使用ETC套装设备的五类货车及五类专项作业车、六类货车及六类专项作业车(以下简称“货五、货六”)。货五、货六车辆主要指总轴数大于等于5轴的货车,这部分货车在疏港2号高速通行车辆中占比较高,且此类大型货车对城市客运干扰较为严重。四类及以下货车不享受免费。
图片
疏港2号高速免费通行段示意图
免费通行时间自2021年10月29日零时起,至2024年10月28日24时止,期限暂定为三年。
山西:多地集中整治国六重型燃气车后处理装置违法违规行为
7月1日,重型车国六排放标准正式实施,随着贵金属价格不断上涨,部分司机、不法分子却盯上重型燃气车辆的后处理系统。9月底,太原市生态环境部对太原市展开空气质量改善监督帮扶,发现部分车主擅自拆除国六重型燃气车三元催化器进行出售,并通过加装信号干扰车载诊断系统(OBD),对环境空气质量造成不利影响。为有效减少移动源排放污染,提升省城环境空气质量,太原市自9月份开始开展严厉打击拆卸国六重型燃气车后处理装置违法违规行为专项整治行动。除省城太原外,山西大同、吕梁、临汾等地也相继安排部署严厉打击拆卸国六重型燃气车后处理装置违法违规行为专项治理行动。
图片
针对摸排结果,对国六重型燃气车销售、使用、检验、维修、回收等环节开展全方位检查,对车主拆除倒卖、经销商回收返现、维修厂虚假维修、检验机构弄虚作假等四类违法违规行为予以查处。要求在11月底前完成集中整治。
图片
山东:开展省会经济圈道路货运市场集中整治
为进一步维护道路货物运输市场秩序,规范道路货物运输经营行为,10月28日,山东济南、淄博、东营、泰安、德州、聊城、滨州七市同步行动,开展省会经济圈道路货运市场集中整治行动。
图片
据介绍,省会经济圈七市首次开展道路货运市场集中整治行动,通过严厉打击超限超载、非法改装等道路货运违法行为,切实保障公路、桥梁平稳运行,为人民群众平安出行保驾护航。行动前省会经济圈交通运输综合行政执法一体化工作专班研究确定了集中行动检查重点,明确了重点查处包括未经许可擅自从事道路货物运输经营、未经许可擅自从事危险货物运输、超限超载等九类道路货运违法违规行为。
此次行动是山东省会经济圈七市在今年8月、10月开展的两次道路客运市场专项整治基础上的又一次集中统一行动,也是山东省三大经济圈首次开展的道路货运市场跨区域执法行动,覆盖面和整治力度都是近年来之最,将大大提高道路货运领域安全生产水平,遏制重特大交通安全事故。
内蒙古:试点高速公路差异化收费
根据《交通运输部 国家发展改革委 财政部关于印发<全面推广高速公路差异化收费实施方案>的通知》(交公路函〔2021〕228号)要求,进一步深化供给侧结构性改革,提升高速公路网通行效率,降低高速公路出行成本,促进物流业降本增效,内蒙古自治区结合自身实际,对区内部分高速公路路段的货车通行费收费标准实施差异化收费试点。
图片
设定G55二广高速公路赛罕塔拉至白音查干段为试点,以门架通行数据为准,对通行该路段使用ETC的合法营运货车在ETC9.5折的基础上,予以通行费6折优惠;设定G1013海张高速公路锡林浩特至三号地段为试点,以门架通行数据为准,对通行该路段使用ETC的3至5型合法营运货车在9.5折的基础上,予以通行费6折优惠;对使用ETC总重小于等于20吨的6型合法营运货车在9.5折的基础上,予以通行费5折优惠;使用ETC通行的车辆OBU内车型与通行时实际车型不符的车辆,不享受任何通行费优惠政策。
高速公路差异化收费试点试行期限为2021年10月11日起至2022年12月31日止。
沈阳:11月1日起调整货车限行政策
沈阳市将于2021年11月1日起,调整货车限行管理措施。调整后的货车限行规定:
北陵大街、青年北大街、青年大街、青年南大街、中山广场环路、西顺城隧道、风雨坛隧道、五爱隧道、奥体隧道、浑南西路隧道等,全天禁止货车驶入;中心城区的高架桥上全天禁止重、中型货车驶入;二环区域内道路(含二环路):7时至9时、17时至19时禁止一切货车驶入;7时至22时禁止除轻、微型的厢式、封闭车型以外的货车驶入;三环区域内道路(不含三环路):7时至22时禁止重、中型货车驶入;四环区域内道路(不含四环路、高速公路):7时至22时禁止国Ⅲ排放标准的重、中型柴油货车驶入;轮式专用机械车、低速货车、三轮汽车、拖拉机、畜力车等,全天禁止驶入三环路内道路;民生运输、城市运维、工程建设等确因生产、生活等运输需要,须驶入限行区域的,通过互联网向公安机关交通管理部门提出申请,取得电子通行码后方准行驶;新能源轻、微型的厢式、封闭货车在取得电子通行码后,除特殊规定道路外,全天允许通行。
图片
对违反限行规定的,公安机关交通管理部门将依据相关法律法规予以处罚。另外,有进城需求的货运车辆,可以通过交管“12123”申领“城市货车通行码”,主要分为配送货车通行码、货车通行码、城市运维车辆通行码、混凝土搅拌车通行码。全天限行道路不予办理通行码,国三及以下等环保要求限制的货车不予办理通行码。非城配类车型的新能源货车,与传统燃油货车一样按照此通告规定执行。
河南新乡:恢复老107国道市区段限行
自2021年10月20日起,新乡将对老107国道市区段(北环路-南环路)恢复限行,同时,老107国道平原示范区段【S101与G107复线分叉口(祝楼超限站)—— S227交叉口路段】,全天 24 小时禁止三轴(含三轴)以上货车通行。三轴(含三轴)以上货车可绕行G107复线、原焦高速。
图片
成都:大货车路口右转有新规
10月底,为规范全市大型货车通行秩序,成都交警在部分货运车辆出行流量较大的路口实施了大型货车右转停车让行的交通管理措施,在相应路口路段设置了清晰明确的多面禁令标志牌,引导指示经过路口右转弯的大型货车提前减速、停车让行、分道行驶。对于大型货车在路口右转及路段行驶时,违反禁令标志指示的行为,将依法处以罚款100元的行政处罚,记3分。
图片
目前,成都交警已在梓州大道与会龙大道交叉路口、武青南路与武科东四路交叉路口、金科北路与金芙蓉大道交叉路口、锦江大道与锦华路三段交叉路口、光华大道与光华北三路交叉路口、龙青路与成青快速路交叉路口等6个路口设置了大型货车右转限速行驶、停车让行和禁行车道的禁令标志,并实施大型货车右转停车让行的交通管理措施。
重庆:专项治理高速公路“重中型货车乱行”现象
重庆大货车驾驶员要注意了!日前,重庆交巡警正在专项治理“重中型货车乱行”现象,行驶到这段路时要特别注意。
图片
据了解,目前,G65包茂高速大观互通至南彭互通段,作为货车行车秩序整治的试点路段,已经设置“货车右行”交通禁令组合标识,并完善道路标线,要求重中型货车行驶此路段时,靠右依次行驶,禁止随意穿插超越前方车辆。
同时,还安装电子抓拍设备,对不按规定车道行驶的货车进行查处。交巡警还表示,在开展高速公路货车行车秩序整治宣传的同时,还将通过电视、广播、网络等平台,曝光相关违法行为。
结束语:
卡友们要及时关注政策,遵守交通规则,不给自己和他人带来危险。

本文来自,经授权后发布,本文观点不代表掌上卡车-一点得咨询立场,转载请联系原作者。

发表评论

登录后才能评论